技术门槛降低!工信部拟修改新能源车准入规定
本次修订,或将细化产业内的专业分工,实现研发和制造分离,为代工厂等新型商业模式进一步开路。对于车企间的协同作用,也起到了推动作用,鼓励部分新能源整车企业回归制造核心,避免分散投入。
征求意见稿主要在10个部分对原规定进行了删减和修改,其中最主要的变化是删除了规定附件《新能源汽车生产企业准入审查要求》中的第一项,涉及“设计开发能力”的8项要求改为2项“技术保障能力”的要求。
为更好适应我国新能源汽车产业发展需要,工业和信息化部决定对《新能源汽车生产企业及产品准入管理规定》(工业和信息化部令 第39号)进行修改,现向社会公开征求意见,公众可在2020年3月10日前通过以下途径和方式提出意见:
1.登陆工业和信息化部网站(网址:https://www.miit.gov.cn),进入首页“公众参与”中的“意见征集”模块提出意见。
2.通过信函方式将意见邮寄至:北京市西长安街13号工业和信息化部装备工业一司(邮编:100804),请在信封上注明“《新能源汽车生产企业及产品准入管理规定》修改征求意见”字样。
3.通过电子邮件方式将意见发送至:qiche@miit.gov.cn;或者通过传真方式将意见发送至:010-66013726。
附件:
关于修改《新能源汽车生产企业及产品准入管理规定》的决定(征求意见稿)
为更好适应我国新能源汽车产业发展需要,工业和信息化部决定对《新能源汽车生产企业及产品准入管理规定》(工业和信息化部令 第39号)作如下修改:
一、将第五条第三款修改为:“(三)具备生产新能源汽车产品所必需的技术保障能力、生产能力、产品生产一致性保证能力、售后服务及产品安全保障能力,符合《新能源汽车生产企业准入审查要求》(见附件1,以下简称《准入审查要求》)。
具备工业和信息化部规定条件的大型汽车企业集团,在企业集团统一规划、统一管理、承担相应监管责任的前提下,其下属企业(包括下属子公司及分公司)的准入条件予以简化,适用《企业集团下属企业的准入审查要求》(见附件2)。”
二、删除第二十九条。
三、删除第三十条。
四、删除第三十一条。
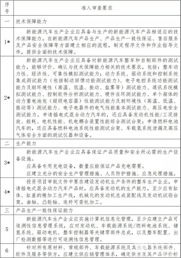
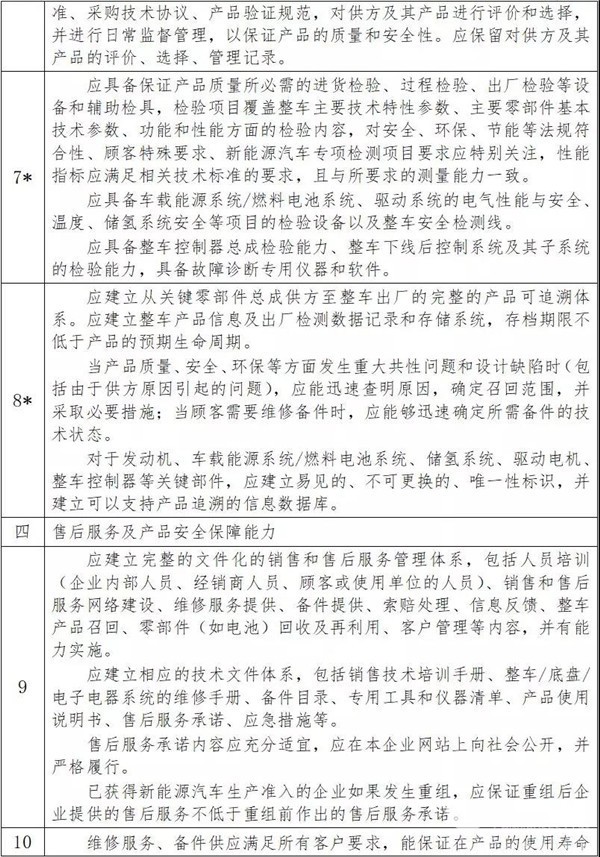
五、将附件1《新能源汽车生产企业准入审查要求》修改为:
1.申请新能源汽车生产企业准入的企业,如已按照相同类别的常规汽车生产企业准入管理规则通过审查,则对相关要求免予审查。
2.表中准入审查要求分为否决项和一般项两类,共11个条款,标注“*”的条款(共7个)为否决项。
3.判定原则如下:
(1)现场考核全部否决项均符合要求,一般项不符合不超过2项,审查结论为通过;其余情况均为不通过。
(2)当现场考核结果未达到本注中第(1)条要求时,申请企业可在2个月内针对不符合项进行整改,经验证后达到本注中第(1)条要求的,考核结论为通过;验证未达到第(1)条要求的,结论为不通过,申请企业6个月后方可重新提出申请。整改验证只能进行一次。
六、将附件2《企业集团下属企业的准入审查要求》中“一、设计开发能力”修改为:“一、技术保障能力”,并对有关内容作出相应修改。
具体见附件2《企业集团下属企业的准入审查要求》。
七、对附件3《新能源汽车产品专项检验项目及依据标准》做以下修改:
(一)将GB/T 18387-2008《电动车辆的电磁场发射强度的限值和测量方法,宽带,9kHz~30MHz》修改为,GB/T 18387-2017《电动车辆的电磁场发射强度的限值和测量方法》;
将GB/T 4094.2-2005《电动汽车操纵件、指示器及信号装置的标志》修改为,GB/T 4094.2-2017《电动汽车 操纵件、指示器及信号装置的标志》;
将GB/T 19836-2005《电动汽车用仪表》修改为,GB/T 19836-2019《电动汽车仪表》;
将GB/T 18386-2005《电动汽车 能量消耗率和续驶里程试验方法》修改为,GB/T 18386-2017《电动汽车 能量消耗率和续驶里程 试验方法》。
(二)删除GB/T 27930-2015《电动汽车非车载传导式充电机与电池管理系统之间的通信协议》,新增GB/T 34657.2-2017《电动汽车传导充电互操作性测试规范 第2部分:车辆》
(三)新增5项标准,分别为:GB/T 33978-2017《道路车辆用质子交换膜燃料电池模块》、GB/T 34585-2017《纯电动货车 技术条件》、GB/T 37154-2018《燃料电池电动汽车整车氢气排放测试方法》、GB/T 37153-2018《电动汽车低速提示音》、GB/T 34598-2017《插电式混合动力电动商用车 技术条件》。
具体见附件3《新能源汽车产品专项检验项目及依据标准》。
八、对附件4《新能源汽车生产企业准入申请书》做以下修改:
(一)删除“与新能源汽车产品有关的专业技术人员总数(人)”的内容;
(二)删除“新能源汽车产品设计能力及设计开发过程说明(包括研发机构和人员、开发工具和设备、开发过程描述等)”的内容;
(三)删除“产品开发主要设施设备(含必要的软件程序)清单”的内容。
九、根据有关标准制修订情况,对附件5《新能源汽车产品主要技术参数表》内容进行修改。
十、对附件6《新能源汽车年度报告》做以下修改:
删除对“新产品研发情况”、“研发能力和条件建设情况”内容。
《新能源汽车生产企业及产品准入管理规定》(工业和信息化部令 第39号)根据本决定作相应修改,重新公布。
创维汽车与沙特皇室KAG集团签订100亿战略合作协议!
2024-05-09
储能安全领域重大跨越!哲弗聚力推动深圳首个工业 EaaS 示范项目并网
2024-05-09
储能安全领域重大跨越!哲弗聚力推动深圳首个工业 EaaS 示范项目并网
2024-05-09
中车电动肖星:她是仓库“管家”,也是数据“活字典”丨榜样的力量
2024-05-09
2024年4月客车大单PK 谁是最大赢家?
2024-05-09




